蓝图快速入门指南

创建并运行你的第一个蓝图。

Choose your operating system:

Windows

macOS

Linux

该快速入门指南将带领你在关卡中使用不同的组件构建一个角色,然后将其转换为一个蓝图类,你可以将弹射行为添加到其中,这样你的角色就可以在关卡中四处飞翔!将其制作为一个蓝图类还意味着,你可以在你的世界场景中创建任意数量的弹跳平台,只需从 内容浏览器 拖动到该关卡即可。

1 - 必要的项目设置

  1. 在虚幻项目浏览器的"新建项目"选项卡中,使用游戏模板和以下设置创建新项目

    • 横板过关游戏

    • 蓝图

    • 含初学者内容包

  2. 根据你的游戏设置,选择最合适的可扩展性和质量设置。

    如果你不确定哪些设置适合你,你可以在项目设置部分中找到更多信息。

  3. 给你的项目起一个名字,然后点击 创建项目(Create Project) 按钮来创建它。

你现在应该会看到一个横版过关关卡,以便你继续添加内容。

BPQS_1_FinalResult.png

2 - 构建你的弹跳平台

你将在关卡编辑器中构建弹跳平台,然后将其转换为蓝图类,以便将游戏行为添加到其中。

  1. 首先,在视口中移动,直到看到该关卡的顶部平台。

    TopPlatforms.png

    我们将使用空Actor创建容器来容纳弹跳平台的所有部分。你将需要两个部分(或组件),一个用于表示弹跳平台的形状,另一个是角色重叠时的触发器。

  2. 在主工具栏中,点击 模式(Modes) 按钮,在下来菜单中点击 选择(Select) 来显示"放置Actor"面板。

  3. 放置Actor(Place Actors) 面板中,单击 基础(Basic),然后查找 空Actor(Empty Actor)

    EmptyActor.png

  4. 将它拖动到关卡中,这样它就位于顶部的一个平台上了。

    BPQS_2_Step3.png

  5. 现在你已经在关卡中选择了Actor,它的属性在 细节(Details) 面板中可见。在 细节(Details) 面板顶部,你可以重命名它。继续并在框中单击以输入一个新名称,例如"LaunchPad"。

    NameLaunchpad.png

  6. 细节(Details) 面板中,单击 添加组件(Add Component) 按钮,然后在 常见(Common) 下选择 立方体(Cube)

    BPQS_2_Step5.png

  7. 单击并拖动新添加的 立方体(Cube) 至 DefaultSceneRoot,使 立方体(Cube) 成为新的根节点。

    BPQS_2_Step6.png

  8. 选择 立方体(Cube) 组件后,将 比例(Scale) 更改为 (X: 1.0, Y: 1.0, Z: 0.1)

    BPQS_2_Step7.png

  9. 现在,我们将添加一个盒体碰撞组件,每当有东西与它重叠时,就会触发一个事件。在 细节(Details) 面板中,单击 添加组件(Add Component) 按钮,然后在 碰撞(Collision) 下选择 盒体碰撞(Box Collision)

    BPQS_2_Step8.png

  10. 将 盒体碰撞(Box Collision) 比例更改为( X: 1.25, Y: 1.25, Z: 9.75),位置更改为( X: 0, Y: 0, Z: 200),让盒体盖住并延伸到弹射板的上方。

    BPQS_2_Step9.png

任何时候需要更改Actor的属性时,例如要放大整个弹跳平台,你可以点击 细节(Details) 面板中 添加组件(Add Components) 按钮下的 LaunchPad(实例)(LaunchPad (Instance))

现在你已经有了你想要的Actor,我们将把它转换为蓝图类。你可以在 蓝图编辑器(Blueprint Editor) 中添加更多组件,就像你在关卡中所做的那样去调整它们。

3 - 将你的Actor转换为蓝图类

在蓝图中进行更改意味着每次创建一个新的弹跳平台时,它都具有你在 蓝图编辑器(Blueprint Editor) 中创建的外观和感觉。虽然你可以在关卡中复制LaunchPad Actor,但是你对特定弹跳平台所做的任何更改都只会影响该副本。

  1. 细节(Details) 面板中,单击 蓝图/添加脚本(Blueprint/Add Script) 按钮。

    BPButton.png

  2. 接着会弹出 从选项创建蓝图(Create Blueprint from Selection) 对话框。接下来我们要编辑蓝图的默认路径。

    CreateBPFromSelection.png

  3. 将路径从 Game/SideScrollerBP 改为 Game/SideScrollerBP/Blueprints

  4. 现在,你可以重命名你的蓝图,或者让它继续使用默认名称 LaunchPad_Blueprint

  5. 点击 创建蓝图(Create Blueprint)

你的蓝图现在可以在 内容浏览器(Content Browser) 中看到。现在,你可以从 内容浏览器(Content Browser) 拖放到该关卡,创建大量平台网格体和触发器的副本,但其上还没有任何行为。在下一步中,你将开始在蓝图中设置图表节点,以便在角色穿过弹跳平台时弹射角色。

BPQS_3_FinalResult.png

4 - 创建你的起始点

要开始向蓝图类添加行为,需要在蓝图编辑器中打开它。

  1. 双击 内容浏览器(Content Browser) 中的蓝图类。

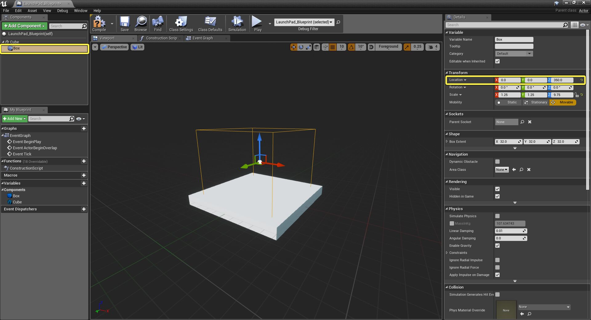
  2. 蓝图编辑器(Blueprint Editor) 将打开,你可在视口中看到你的 立方体(Cube)盒体(Box) 组件。此时,如果你调整 盒体(Box) 组件的位置,它将应用于你从这个蓝图类创建的所有弹跳平台。就像在LaunchPad Actor上处理组件一样,你可以在 组件(Components) 列表中选择 盒体(Box) 组件并调整位置。尝试把位置设为 (X: 0, Y: 0, Z: 350)。

    BPQS_4_Step2.png

  3. 停靠在 视口(Viewport) 选项卡旁边的是 构造脚本(Construction Script) 选项卡和 事件图表(Event Graph) 选项卡。由于你将创建游戏行为,你应该从 事件图表(Event Graph) 开始。现在单击该选项卡。

    EventGraphStart.png

    事件是蓝图图表执行的起始点,并且可以与许多不同的游戏进程场景相关联。最常用事件的选择将立即可见,被视为半透明的事件节点。虽然肯定对你的许多蓝图图表有用,但我们将制作一个我们自己的事件。

  4. 我们想要一个当任何东西与我们的 盒体(Box) 组件重叠时将执行的事件。首先,在 组件(Components) 选项卡中选择 盒体(Box) 组件。

  5. 右键单击图表中的某个空白位置,打开快捷菜单以便在图表中添加节点。

    要在图表中四处移动,请右键单击并拖动图表。此时,你可以将图表拖到左侧,将预先放置的事件节点移出屏幕左侧,并创建更多的空白空间来创建弹跳平台逻辑。

    RightClickContext.png

  6. 我们正在为该组件添加一个事件,因此要展开 为盒体添加事件(Add Event for Box) 下拉菜单,然后展开 碰撞(Collision)。你也可以使用搜索框,使用"组件开始重叠(Component Begin Overlap)"来过滤菜单。

  7. 选择 在组件开始重叠时(On Component Begin Overlap)

    BPQS_4_Step7.png

你的图表现在有一个 OnComponentBeginOverlap 节点。当某些内容与弹跳平台的盒体组件重叠时,连接到此事件的任何节点都将执行。

EventNode.png

在本指南的下一步中,你将开始将节点连接到该节点的输出引脚,并了解更多关于在蓝图中使用节点的内容。

5 - 测试重叠Actor

现在,任何内容与盒体触发器重叠时,OnComponentBeginOverlap 事件都将执行。但是,如果重叠的内容是我们的化身或Pawn,那么我们只想实际执行我们的弹射行为。把它想成是这样的问题:"与盒体触发器重叠的Actor是不是与我们的Pawn相同的那个Actor?"

我们将通过处理来自 OnComponentBeginOverlap 事件的其他Actor输出来实现这一点。

  1. 单击 OnComponentBeginOverlap 事件上的 其他Actor(Other Actor) 引脚,并拖动到图表上的一个空白点中,释放以打开快捷菜单。

    OtherActorContext.png

    快捷菜单是自适应性的,通过当前使用的引脚进行过滤,只显示兼容的节点。

  2. 在搜索框中键入"=",以过滤可用节点,然后选择 等于(对象)(Equal (Object))

    BPQS_5_Step2.png

    我们可以将 横版过关角色(Side Scroller Character) 设置为 Equals 节点的另一个输入,但是如果我们更改了正在使用的角色,就需要重新打开该蓝图并手动更新它。所以,让我们来获得一个对当前使用的Pawn的引用。

  3. 右键单击 图表空白位置,打开快捷菜单。

  4. 在菜单搜索框中键入 玩家Pawn(Player Pawn),然后(在 游戏(Game) 下)选择 获取玩家Pawn(Get Player Pawn)

    GetPlayerPawnMenu.png

  5. 获取玩家Pawn(Get Player Pawn) 上的 返回值(Return Value) 输出连接到 Equals 节点上的第二个输入。

    BPQS_5_Step5.png

    现在我们有了一个节点,它将告诉我们另一个Actor是不是我们的玩家控制的Pawn,我们将使用该答案来更改我们图表的执行流程。也就是说,当执行流程离开On Component Begin Overlap节点时,我们将引导执行流程。为此,我们想要使用Flow Control节点,特别是 Branch 节点。

  6. 拖出 OnComponentBeginOverlap 节点上的执行引脚,并在图表的空白部分中释放。

    BPQS_5_Step6.png

  7. 在搜索中键入"Branch",然后从快捷菜单中选择 分支(Branch)

    BPQS_5_Step7.png

  8. Equals 节点的输出引脚连接到 Condition 节点的输入布尔引脚。

    BPQS_5_Step8.png

现在,你可以根据重叠的Actor是否是你的Pawn来设置要执行的不同行为了。下一步中我们就会这么做,并且如果 Equals 比较的结果是 True,就设置蓝图节点来启动我们的角色。

6 - 让你的角色跳起来

我们的弹跳平台将使用一个名为 Launch Character 的函数来工作。Launch Character 函数将指定的速度添加到角色的当前速度,允许你将其扔向任何你想要的方向。不过它只对角色有效,所以我们需要确保我们的Pawn(化身)是一个角色(类人化身)。

我们通过转换做到这一点。转换试图将你的输入转换为不同的类型,以便你可以访问仅允许用于该特定类型的特定功能。如果你的输入基于该类型,则会成功。

除了以后添加的任何其他特殊行为之外,你可以在关卡中放置的所有内容都是Actor。这意味着你可以获得关卡中的任何内容的引用,并将其转换为 Actor,然后就会成功。然而,关卡中并不是所有东西都是游戏中代表你的Pawn,所以将一些东西转换为 Pawn 可能成功也可能失败。

  1. 拖出 Get Player Pawn 节点的 返回值(Return Value) 引脚。

  2. 在搜索框中键入"Cast",然后在快捷菜单中选择 转换为角色(Cast to Character)

    CasttoCharacterMenu.png

  3. 拖出 Cast to Character 节点的 As Character 引脚。

  4. 在搜索框中键入"Launch",然后在快捷菜单中选择 弹射角色(Launch Character)

    单击图像以查看完整尺寸。

    注意,用于成功转换的输出执行引脚自动连接到 弹射角色(Launch Character) 的输入执行引脚。

  5. Launch Character 节点的Z字段中键入 3000

  6. 最后,将 Branch 节点的 True 执行引脚连接到 Cast to Character 节点的输入执行引脚,这样 转换为角色(Cast to Character)弹射角色(Launch Character) 仅在重叠的Actor是我们的Pawn时发生。

    单击图像以查看完整尺寸。

    此时,使用工具栏按钮 编译(Compile)保存(Save) 蓝图,然后关闭蓝图编辑器。

  7. 内容浏览器(Content Browser) 中拖曳几个弹跳平台到你的关卡。

    BPQS_6_Step7.png

  8. 单击工具栏中的 运行(Play),然后在关卡中奔跑(使用WASD)和跳跃(使用空格键)。降落在其中一个平台上,观看你在空中飞翔!

7 - 放手尝试!

使用你在本快速入门指南的课程中所学到的知识,尝试执行以下操作:

  1. 使用音频组件在角色被弹射出去时播放声音。

  2. 创建变量来存储你的弹射速度,并公开它,以便你可以在关卡的每个副本上设置它。

  3. 粒子系统组件添加到你的蓝图,并使用 初学者内容包(Starter Content) 中的粒子系统之一。

  4. 添加一个箭头组件并使用其旋转来定义弹射角色的方向。

  5. 使用时间轴将一些动画添加到盒体网格体来表示它正在弹射角色。

有关蓝图可视化脚本的更多信息,请参阅蓝图页面。

关于这一快速入门所涉及的具体内容:

  1. 有关可创建的不同类型蓝图类的快速概述,请参阅:蓝图入门

  2. 有关蓝图类的更多信息,请参阅:蓝图类

  3. 有关创建和使用蓝图类的更多简短教程,请参阅:蓝图教程

  4. 有关蓝图编辑器的更多信息,请参阅:蓝图编辑器

标签
欢迎帮助改进虚幻引擎文档!请告诉我们该如何更好地为您服务。
填写问卷调查
取消