Actor 生命周期

Actor 被加载或生成后到逐渐消亡的过程。

Choose your operating system:

Windows

macOS

Linux

此文档是 Actor 生命周期的高级概述:Actor 如何被实例化(生成)到关卡中,以及如何被移除(销毁)。

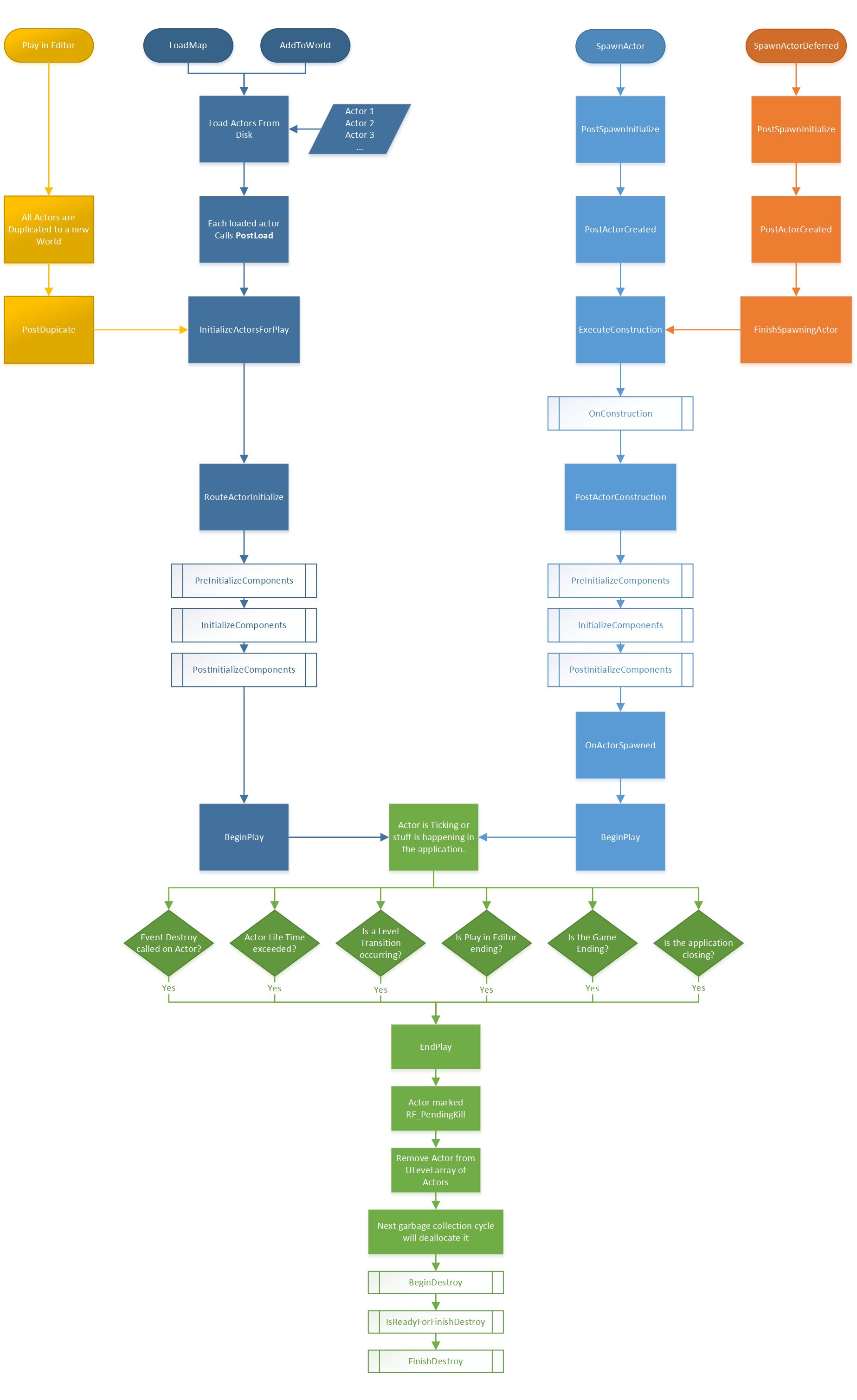
以下流程图展示了 Actor 被实例的三种主要路径。无论 Actor 的创建方式如何,销毁路径均相同。

生命周期详解

ActorLifeCycle1.png

从磁盘加载

已位于关卡中的 Actor 使用此路径,如 LoadMap 发生时、或 AddToWorld(从流关卡或子关卡)被调用时。

  1. 包/关卡中的 Actor 从磁盘中进行加载。

  2. PostLoad - 在序列化 Actor 从磁盘加载完成后被调用。在此处可执行自定义版本化和修复操作。PostLoad 与 PostActorCreated 互斥。

  3. InitializeActorsForPlay

  4. 为未初始化的 Actor 执行 RouteActorInitialize(包含无缝行程携带)

    1. PreInitializeComponents - 在 Actor 的组件上调用 InitializeComponent 之前进行调用。

    2. InitializeComponent - Actor 上定义的每个组件的创建辅助函数。

    3. PostInitializeComponents - Actor 的组件初始化后调用。

  5. BeginPlay - 关卡开始后调用。

Play in Editor

Play in Editor 路径与 Load from Disk 十分相似,然而 Actor 却并非从磁盘中加载,而是从编辑器中复制而来。

  1. 编辑器中的 Actor 被复制到新场景中。

  2. PostDuplicate 被调用。

  3. InitializeActorsForPlay

  4. 为未初始化的 Actor 执行 RouteActorInitialize(包含无缝行程携带)。

    1. PreInitializeComponents - 在 Actor 的组件上调用 InitializeComponent 之前进行调用。

    2. InitializeComponent - Actor 上定义的每个组件的创建辅助函数。

    3. PostInitializeComponents - Actor 的组件初始化后调用。

  5. BeginPlay - 关卡开始后调用。

生成

这是生成(实例)Actor 时的路径。

  1. SpawnActor 被调用。

  2. PostSpawnInitialize

  3. PostActorCreated - 创建后即被生成的 Actor 调用,构建函数类行为在此发生。PostActorCreated 与 PostLoad 互斥。

  4. ExecuteConstruction

    • OnConstruction - Actor 的构建。蓝图 Actor 的组件在此处创建,蓝图变量在此处初始化

  5. PostActorConstruction

    1. PreInitializeComponents - 在 Actor 的组件上调用 InitializeComponent 之前进行调用。

    2. InitializeComponent - Actor 上定义的每个组件的创建辅助函数。

    3. PostInitializeComponents - Actor 的组件初始化后调用。

  6. OnActorSpawned 在 UWorld 上播放。

  7. BeginPlay 被调用。

延迟生成

将任意属性设为"Expose on Spawn"即可延迟 Actor 的生成。

  1. SpawnActorDeferred - 生成程序化 Actor,在蓝图构建脚本之前进行额外设置。

  2. SpawnActor 中的所有操作发生;PostActorCreated 之后发生以下操作:

    1. 通过一个有效但不完整的 Actor 实例设置/调用多个"初始化函数"。

    2. FinishSpawningActor -调用后对 Actor 进行最终化,在 Spawn Actor 行中选取 ExecuteConstruction。

生命走向终点

销毁 Actor 的方式有许多种,但终结其存在的方式始终如一。

在游戏进程中

它们完全为任选,因为许多 Actor 在游戏进程中不会实际消亡。

Destroy - 游戏在 Actor 需要被移除时手动调用,但游戏进程仍在继续。Actor 被标记为等待销毁并从关卡的 Actor 阵列中移除。

EndPlay - 在数个地方调用,保证 Actor 的生命走向终点。在游戏过程中,如包含流关卡的 Actor 被卸载,Destroy 将发射此项和关卡过渡。调用 EndPlay 的全部情形:

  • 对 Destroy 显式调用。

  • Play in Editor 终结。

  • 关卡过渡(无缝行程或加载地图)。 包含 Actor 的流关卡被卸载。

  • Actor 的生命期已过。

  • 应用程序关闭(全部 Actor 被销毁)。

无论这些情形出现的方式如何,Actor 都将被标记为 RF_PendingKill,因此在下个垃圾回收周期中它将被解除分配。此外,可以考虑使用更整洁的 FWeakObjectPtr<AActor> 代替手动检查"等待销毁"。

OnDestroy - 这是对 Destroy 的旧有反应。也许应该将这里的所有内容移到 EndPlay,因为它被关卡过渡和其他游戏清理函数调用。

垃圾回收

一个对象被标记待销毁的一段时间后,垃圾回收会将其从内存中实际移除,释放其使用的资源。

在对象的销毁过程中,以下函数将被调用:

  1. BeginDestroy - 对象可利用此机会释放内存并处理其他多线程资源(即为图像线程代理对象)。与销毁相关的大多数游戏性功能理应在 EndPlay 中更早地被处理。

  2. IsReadyForFinishDestroy - 垃圾回收过程将调用此函数,以确定对象是否可被永久解除分配。返回 false,此函数即可延迟对象的实际销毁,直到下一个垃圾回收过程。

  3. FinishDestroy - 最后对象将被销毁,这是释放内部数据结构的另一个机会。这是内存释放前的最后一次调用。

高级垃圾回收

虚幻引擎 4 中的垃圾回收过程将构建共同被销毁对象的集群。较之于单个删除对象,集群可减少垃圾回收相关的总体时间和整体内存流失。可能随对象的加载创建子对象。将对象与其子对象组合到垃圾回收器的单个集群后,引擎可延迟释放集群使用的资源,直到整个对象可被释放时一次性释放全部资源。

多数项目中无需对垃圾回收进行配置或修改,但存在一些特定情况 - 可以如下方式对垃圾回收器的"集群"行为进行调整,以提高效率:

  1. Clustering - 关闭集群。在 Project Settings 中的 Garbage Collection 部分下,可将 Create Garbage Collector UObject Clusters 选项设为 false。对多数项目而言,此操作将导致垃圾回收效率降低,因此只建议在性能测试证明其绝对有益的情况下使用。

  2. Cluster Merging - 如集群设为 true,Merge GC Clusters 选项(在 Project Settings 中的 Garbage Collection 部分下)可被设为 true,以便启动集群合并。此行为默认关闭,并不适合所有项目。在一个对象集群的构建过程中,对象将被检查,在其中可能找到对其他对象的引用。

    关闭集群合并的情况下(默认行为),那些引用将被记录;但被加载的对象和其子对象仍位于其原始集群中。

    开启集群合并的情况下,被加载对象和被引用对象的集群将被组合。例如,一个粒子系统资源可能引用一个材质资源;但如果集群合并被关闭,材质和粒子系统将因垃圾回收的原因而处在各自的集群中。开启集群合并后,因粒子系统引用材质,粒子资源集群将和材质集群进行合并。

    此行为通常不用于流动内容的游戏(如开放世界游戏),因为可能合并许多集群,形成更大、更多样化的对象群组。集群中的对象不会被单独销毁,将等待群组中的所有对象均被设为待销毁。而其中一小部分对象可能一直处于使用状态,因此内存中可能出现较大的对象集群。在特殊情况下(如大量引用对象未被其他对象共享的资源)可启用集群合并,并在代码中手动添加集群,可统一子对象的清理、减少垃圾回收器在游戏中必须进行的输入和依赖关系维持检查次数,进而提高性能。

AdvancedGC.png

垃圾回收的集群合并选项位于项目设置菜单中。

欢迎帮助改进虚幻引擎文档!请告诉我们该如何更好地为您服务。
填写问卷调查
取消